Uber: Mall Kiosk Experience
iPad App
ROLE
Product Designer
SUMMARY
Uber is expanding into the retail market space by placing kiosks in select malls across the country to recruit new drivers.

OVERVIEW
There are 3-5 sales-reps at each kiosk who talk with and on-board a new market of prospective drivers who either don’t know about Uber or just aren't tech savvy enough to sign up online by themselves. The experience is a somewhat typical kiosk-sales approach. Most of the people who come in contact with the reps didn’t come to the mall with the intention of applying for a job. As a result, a sales rep’s goal is to quickly and effectively generate interest and obtain contact information.
Worst case scenario, a person only provides their email or phone number. In which case, they become a lead. Best case scenario, the prospective driver has all of their information readily available and becomes an approved driver, awaiting vehicle inspection.

EMPATHISE
I went to the mall and observed the sales reps interacting with potential customers. While there, I noticed a few things about the design of the kiosk itself and the general flow as people walked by. I pretended to not be associated with Uber and began the on-boarding process of becoming a driver. From this, I was able to understand which parts of the sign-up flow were fluid and which parts needed some work.
One problem with the sales experience was the iPad that had to be passed back and forth from the sales rep to the prospective driver. During this process there seemed to be a disconnect.
In the mall, there is a lot of stimulation: bight signs, crowds of people, and the smell of food overload the senses. As such, it felt overwhelming to type my social security number and personal information on an iPad while standing up.

DEFINE
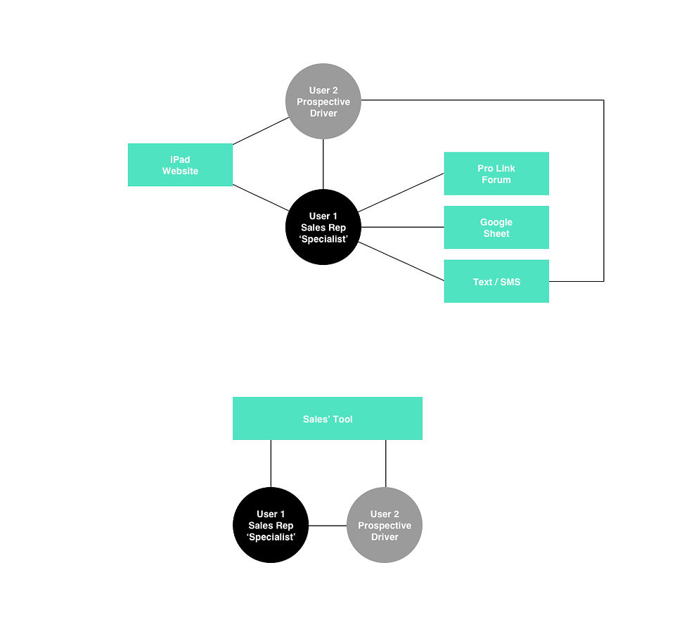
Because this is such a new project, the software available to the Uber sales-rep is very limited. A sales-rep typically must use three different softwares to generate a lead:
-
“Partner Pro Form Link” - links the lead with the associates account
-
Uber Website - to gather driver information
-
Google Sheet -to keep track of leads and make notes
At the kiosk, sales-reps and potential new drivers hand an iPad back and forth to complete the wearisome process. Junior sales reps with little or no experience must go through a confusing process to create leads and prospective drivers are asked to enter their personal information on an iPad while standing in a busy and nosy mall filled with distractions.
The iPad, in this incidence, becomes a hinderance rather than an enabling tool.
As such, the experience is neither memorable nor pleasant and often results in dead-end leads.
With this problem comes a tremendous opportunity to transform the strenuous experience into something great. Success, for this project, would be an enjoyable experience that gets new drivers on-boarded quickly and seamlessly.
Who are the users?
This problem is unique in that there are two users for one tool - the iPad.
The sales reps who are trying to make the pitch and gather and record the new drivers information. There is also the new driver that needs to enter in their personal information.



ITERATE - PROTOTYPE - TEST - REPEAT
One of the key frustrations of the specialists was the Wifi. They reported that it was often unreliable and could sometimes cost them a lead. From this information we decided to design an iPad app that could work offline then send data periodically.
Some of the original prototypes were flashy and sleek. We realized from testing that we needed to cater more to the user and make our designs bigger and bolder for iPad usage.
We also realized that most users didn't have the required documents needed to sign up. From this discovery we had to adjust out designs.
By making certain steps optional instead of required, we were able to generate more useful leads with less frustration. Without a doubt the most valuable part of the process was the testing. It was during this phase that things we never considered were brought to our attention.

*To comply with my non-disclosure agreement, I have omitted and obfuscated confidential information in this case study. All information in this case study is my own and does not necessarily reflect the views of Uber.